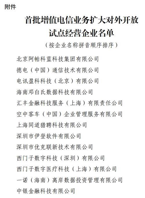
首批13家外资企业获增值电信业务经营试点批复
国家相关主管部门近日发布公告,首批13家外资企业获批在中国开展增值电信业务经营试点,这一看似偏重通信和互联网产业的消息,却在体育圈内激起了不小的涟漪。随着政策层面对外资互联网服务开放度的逐步提升,体育产业尤其是体育传媒、体育数据服务、赛事直播分发与互动平台等领域,正迎来一轮新的外资力量注入。业内人士普遍认为,本次试点批复不仅是我国电信业对外开放的重要一步,也可能成为国内体育产业,特别是体育数字化发展的一个关键转折点。
近年来,中国体育正处在从“人口红利”向“内容红利”和“技术红利”转换的关键阶段:一方面,大众健身热情高涨,马拉松、路跑、城市骑行、路亚垂钓等项目全面开花;大型体育赛事的版权争夺、赛事转播品质提升与互动方式创新需求持续加码。而在这一切的背后,离不开高带宽、低时延、强互动的通信基础设施以及灵活多样的增值电信服务。首批13家外资企业获增值电信业务经营试点批复,被视为为体育产业注入了“技术+资本+经验”的三重变量,有望重塑国内体育内容生产与传播的格局。
在体育赛事转播领域,海外企业拥有成熟的数字制作、云端转播、沉浸式观赛等技术方案。本次获批的外资试点企业中,部分来自在国际体育转播服务市场深耕多年的通信与互联网公司,它们在欧洲顶级足球联赛、北美职业体育赛事以及奥运会、世界杯等大型综合赛事的信号制作、分发和互动产品打造方面具有丰富经验。一旦在中国市场的增值电信业务范围明确落地,未来中超联赛、CBA、排超联赛等本土职业赛事,乃至中国球迷热衷的五大联赛、美职篮等海外赛事,有望通过更高规格的信号制作和更丰富的互动功能走向用户终端,推动“看球”从单向收看迈向深度参与。

不少体育版权运营机构和体育新媒体平台负责人表示,更开放的增值电信试点,将有机会让境外成熟的CDN加速、视频云服务、交互式直播工具与国内体育平台对接,从而在大流量赛事期间有效缓解卡顿、延迟等长期困扰用户的技术痛点。特别是在世界杯、奥运会、欧洲杯等跨时区大赛期间,大量用户同时在线观赛,对后台支撑能力提出极高要求。外资增值电信企业在全球不同市场经受过“流量洪峰”考验,它们通过分布式节点部署、智能路由分发、边缘计算等技术,可提升画面稳定性和清晰度,为球迷带来更接近线下观赛的线上体验。
增值电信业务的开放还为体育数据服务和体育科技创业提供了更广阔的空间。近年来,足球、篮球等职业赛事中对战术统计、球员跑动、射门预期进球值(xG)等数据的关注持续提升,电竞、综合格斗、F1等细分项目的数据分析需求也日益专业化。本次获批试点的部分外资企业在云计算、大数据分析、AI建模方面具有明显优势,可以为国内体育组织、俱乐部以及第三方数据公司提供底层技术支撑。例如,通过云平台实时处理场上球员的定位数据与动作捕捉数据,再结合算法生成战术热区图、身体负荷监控报告,为教练组和运动员提供更加科学的决策依据。
这种增值电信与体育科技的深度融合,已在部分国外联赛中得到验证。英超、西甲等联赛早已将高速数据网络和云端分析平台嵌入到日常训练和比赛分析体系,而在美职篮和NFL等联盟中,Teams系统、云端战术板以及远程视频会议早已成为教练组的“标配工具箱”。随着中国允许首批外资企业开展增值电信试点,类似的系统有望更低成本、更高效率地引入到CBA俱乐部、青训体系和体校训练之中。未来,在一场普通的青少年篮球联赛中,教练就可以通过平板实时查看球队攻防效率数据,家长也能在云平台回看孩子的关键回合,这样的场景距离落地已不再遥远。
对普通体育爱好者而言,更大的改变可能体现在体育社交与健身应用体验上。智能穿戴设备、线上健身课程、虚拟骑行、跑步社交平台都离不开稳定且具备差异化服务能力的电信网络。随着外资增值电信企业的加入,国内运动App或可接入更多海外运动内容与训练算法,跑步、骑行用户的轨迹记录、配速分析、训练负荷评估等功能有望进一步精细化,甚至和智能手表、心率带、智能鞋垫等设备的联动更为顺畅。部分在欧美市场成熟的线上健身课程平台和虚拟健身社区,有望依托合规的电信增值服务,以更优化的延迟和图像质量进入中国用户的手机和客厅。
在体育消费升级的背景下,赛事与观众之间的联系正在从“单场消费”向“全周期互动”转移。增值电信业务中的短信触达、云客服、互动社区、短视频分发、付费会员管理、数据分析等功能,正是构建这一全周期生态的基础工具。外资企业在精细化运营用户方面经验丰富,特别是在会员分层、付费内容设计、赛事周边衍生品推广等方面手段灵活。未来,球迷不仅能在赛前收到个性化观赛指南和球队情报,赛中还能参与实时投票、战术竞猜,赛后则会得到基于偏好推荐的集锦剪辑和周边商品折扣,实现完整而连贯的“体育数字旅程”。

外资企业获增值电信试点批复并不意味着“全面放开”。从监管文件来看,试点资格对业务范围、数据存储地点、用户隐私保护、网络与信息安全都提出了明确要求,强调“在中国境内存储和处理数据”“严格遵守中国法律法规”等原则。对体育产业而言,这既是机遇也是考验:一方面,运营主体可以在制度框架内充分利用外资企业技术与服务;如何在内容审查、版权合规、跨境数据流动等方面做好衔接,需要体育机构、平台和电信服务提供方之间建立更紧密的协同机制。业内专家指出,体育赛事直播、运动员肖像、青少年用户数据等领域都敏感度较高,未来必然配套更细致的行业规范。

值得注意的是,这批试点批复释放出一个清晰信号:在更高水平制度型开放的大方向下,体育与科技、通信、互联网之间的融合将被进一步强化。无论是职业联盟、单项协会,还是本土体育科技公司、MCN机构,都面临重新思考自身定位和合作边界的课题。部分本土平台可能转而在内容生产、IP运营、线下赛事组织等方面深耕细作,将底层通信和云服务更多交由专业化程度更高的服务商来完成,从而形成“技术+内容”的新分工格局。
从更宏观的层面看,体育产业本身已经成为衡量一座城市乃至一个国家综合软实力的重要指标。如果说此前中国体育数字化发展主要依靠本土平台与本土基础电信运营商的协同,那么首批13家外资企业获增值电信业务经营试点批复,则意味着在下一阶段的竞争中,中国市场将直接对接全球最前沿的体育通信与互联网服务能力。在开放与竞争并存的环境里,能率先完成数字化升级、掌握用户数据洞察能力和创新内容生产模式的体育机构与平台,将在未来市场中占据优势。
随着政策的进一步细化和试点效果的逐步显现,外资增值电信企业将在体育赛事直播、体育数据服务、线上健身、体育社交等多个环节发挥越来越重要的作用。对于仍在探索高质量发展路径的中国体育产业而言,这场由“13家外资试点”引发的技术与模式变革,或将深刻影响未来几年体育内容的呈现方式与商业运作逻辑。如何在开放中守住底线、在竞争中实现共赢,成为摆在监管部门、外资企业和国内体育从业者面前的一道共同考题。可以预见,随着技术和规则的双重迭代,观众手中的每一块屏幕,将见证一场关于体育与数字世界深度融合的新赛季。



